Inicio
JT52
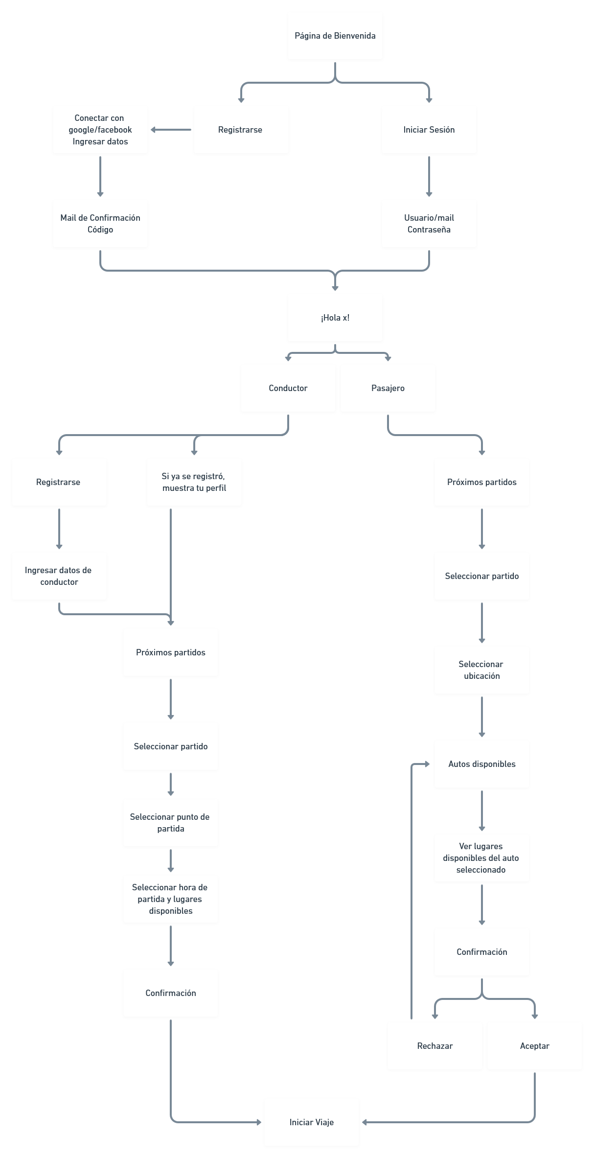
Plan
Webapp
Mapa