logo de la catedra de Diseño Gráfico por Computación
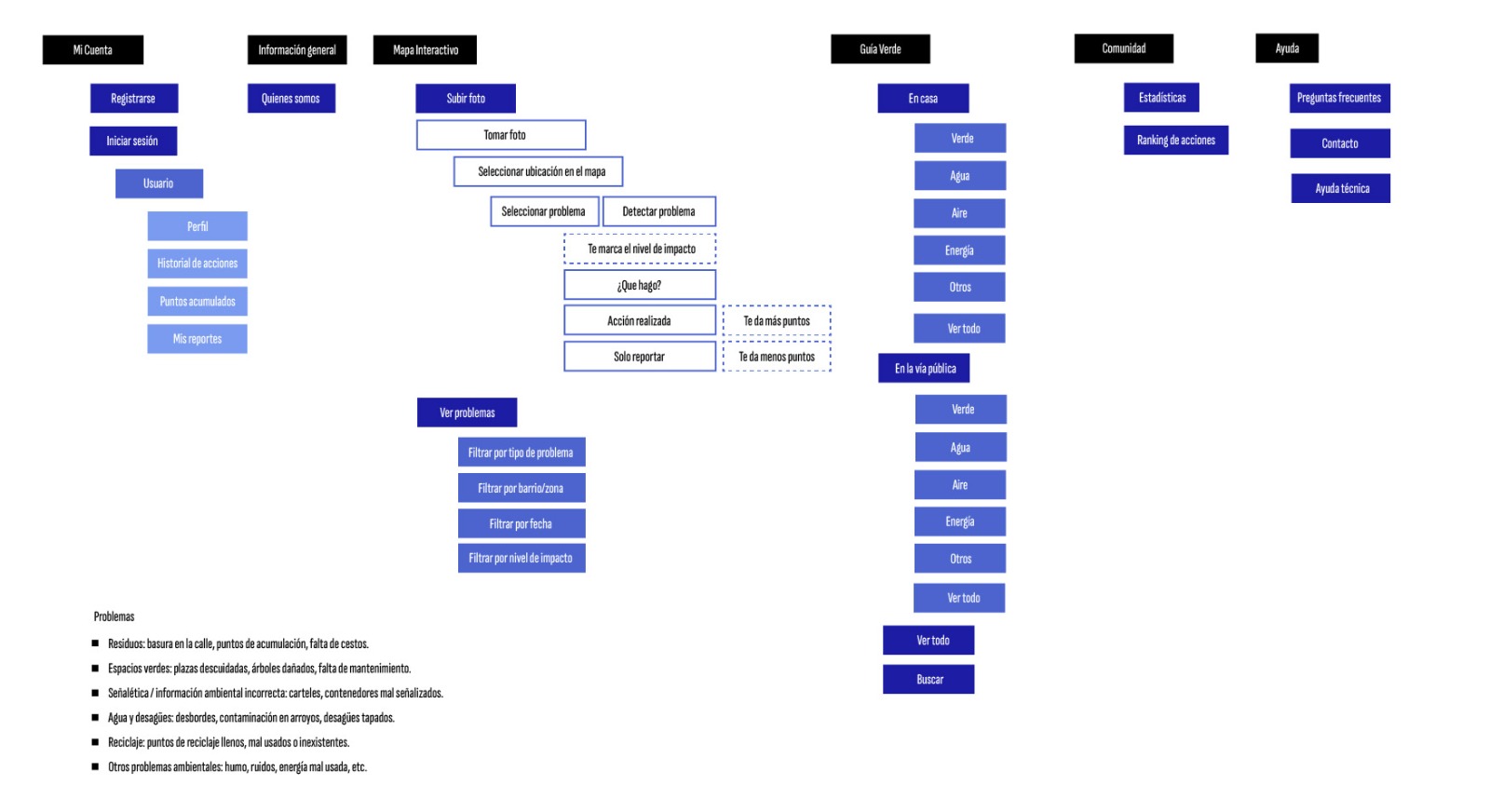
Mapa