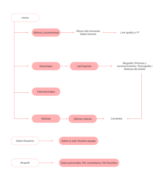
Mapa de la Webapp

Datos académicos
-
UBA - Universidad de Buenos Aires
Rector: Dr. Ricardo Jorge Gelpi
Vicerrector: Emiliano Yacobitti -
FADU - Facultad de Arquitectura, Diseño y Urbanismo
Decano: DG Carlos Venancio
Vicedecano: Arq. Walter Gómez Diz. -
DGPC - Diseño Gráfico por Computación. 1º cuatrimestre 2025
Cátedra: DG Martín Díaz Cortez.
Adjuntos: Rita Rodríguez Álvarez
JTP: DG Adrián Mauas, DG Anibal Guebel
Docentes: Adrián Mauas, Camila Pazos, Julieta Canillas
Equipo: Vm21
Integrantes: María Victoria Santiago, Malena Martins de Abreu, Joaquín Locurcio
Comitente: Mujeres empoderadas