Logo DGPC

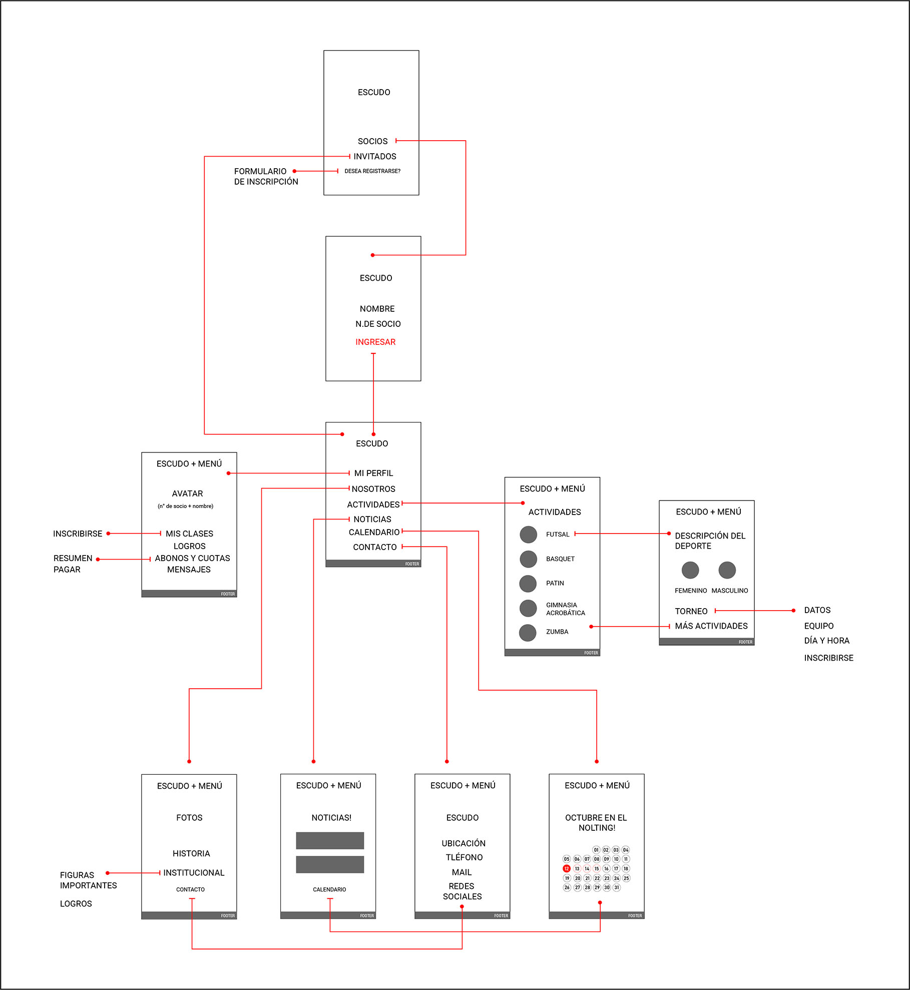
Mapa de WebApp

Mapa_Jt83