Briefing
Mapa
Plan
WebApp
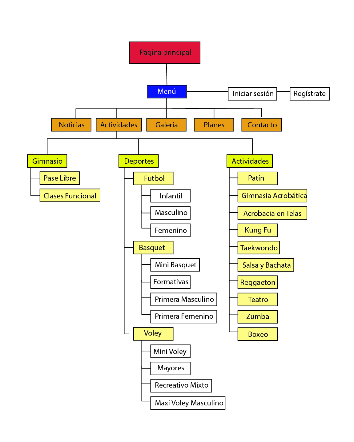
Mapa del sitio